Parameters and hyperparameters

404 image
  • Parameters: Derived during training
  • Hyperparameters: Adjustable parameters that can be set before training.
classification_df = pd.read_csv("data/quiz2-grade-toy-classification.csv")
classification_df.head()
ml_experience class_attendance lab1 lab2 lab3 lab4 quiz1 quiz2
0 1 1 92 93 84 91 92 A+
1 1 0 94 90 80 83 91 not A+
2 0 0 78 85 83 80 80 not A+
3 0 1 91 94 92 91 89 A+
4 0 1 77 83 90 92 85 A+


X = classification_df.drop(columns=["quiz2"])
y = classification_df["quiz2"]
from sklearn.tree import DecisionTreeClassifier

model = DecisionTreeClassifier(max_depth=1)  
model.fit(X, y)
404 image
model2 = DecisionTreeClassifier(max_depth=2)  
model2.fit(X, y)
404 image
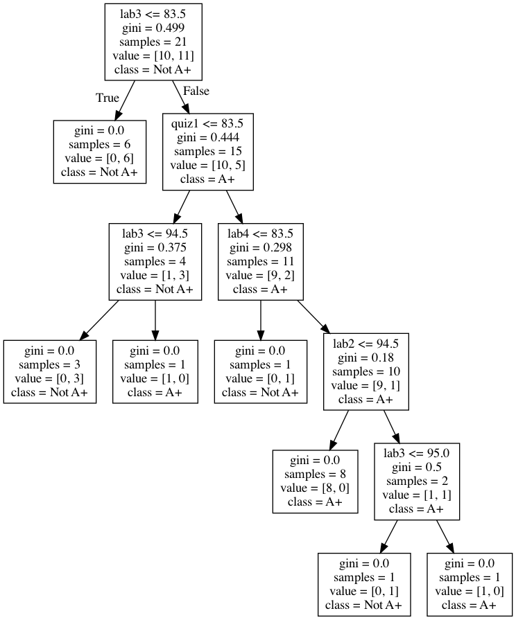
model3 = DecisionTreeClassifier(max_depth=3)  
model3.fit(X, y)
404 image
model.score(X, y)
0.7619047619047619


model2.score(X, y)
0.8571428571428571


model3.score(X, y)
0.9523809523809523


model4 = DecisionTreeClassifier(max_depth=5)  
model4.fit(X, y)
model4.score(X, y)
1.0
model5 = DecisionTreeClassifier(min_samples_split=2)  
model5.fit(X, y)
404 image
model5.score(X, y)
1.0
model6 = DecisionTreeClassifier(min_samples_split=4) 
model6.fit(X, y)
model6.score(X,y)
0.9523809523809523
404 image
model7 = DecisionTreeClassifier(min_samples_split=10) 
model7.fit(X, y)
model7.score(X,y)
0.9047619047619048
404 image
404 image


See this link here .

To summarize

  • parameters are automatically learned by the algorithm during training
  • hyperparameters are specified based on:
    • expert knowledge
    • heuristics, or
    • systematic/automated optimization (more on that in the upcoming modules)

Let’s apply what we learned!